让找料更便捷
电子元器件
采购信息平台
生意随身带
随时随地找货
一站式电子元器件
采购平台
半导体行业观察第一站
标签:
摘要: 在照明应用电子变换器的实现中,成本制约因素驱动着技术的选择。除了本文要介绍的创新的、低成本纵向智能功率(VIPower)解决方案外,市场上还存在另外两种不同的经典方法。
在照明应用电子变换器的实现中,成本制约因素驱动着技术的选择。除了本文要介绍的创新的、低成本纵向智能功率(VIPower)解决方案外,市场上还存在另外两种不同的经典方法。
第一种方法是基于IC器件,与若干个外部无源器件一起,驱动两个高压(通常高于400V)功率MOS晶体管,实现一个半桥变换器。
第二种方法基于两个高压双极晶体管和大量的无源器件,但是只能实现前文提到的另外两个解决方案集成的具体功能中的部分功能。双极解决方案被用于成本极其低廉、性能中低的应用中。
相对于经典的方法,本文提出了一个创新的解决方案,它的成本具有很强的竞争力,而且性能也可得到增强。
VK06TL采用意法半导体(ST)独有的智能功率VIPower M3-3制造技术,这项技术允许在同一芯片上集成控制部分和功率级。功率级是一个“发射极开关”,这个“发射极开关”通过在一个共射-共基放大器结构中放置一个双极高压达林顿晶体管和一个低压MOS场效应晶体管制成的,因此,这个解决方案实现了双极器件的低压降与断态时高击穿电压之间的平衡,以及MOS场效应晶体管的开关速度快的特性。
由于在关断状态时,双极晶体管级处于共基极模式,因此,从双极晶体管的基极抽出贮存电荷的负基极电流基本上是集电极电流,因为这个原因,这个“发射极开关”结构可以实现一个很高的频率(200kHz左右)。
这个特性使共射-共基放大器结构的开关性能比一个标准双极晶体高出很多,可与一个场效应MOS晶体管媲美。因此,我们说这个器件没有电荷贮存效应。这项技术的控制部分是采用BCD(双极-互补MOS-双扩散MOS)单元库实现的。
荧光灯镇流器驱动器
在VIPower M3-3技术基础之上,我们设计了一个荧光灯镇流器专用的驱动器(VK06TL)。这个器件采用两种不同的封装:SO-16表面组装封装和ST19通孔组装封装。
在图1的变换器半桥中,VK06TL被指定用于上桥臂和下桥臂,因为采用两个VK06TL,几乎无需外部器件,只用两个二次绕组就可以导通一次侧扼流圈,所以,设计一个效率极高而成本极低的荧光灯变换器是可行的。

图1:M3-3 横截面图
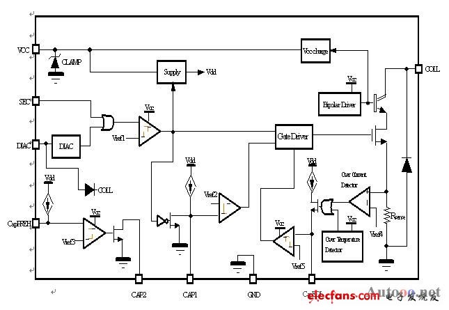
这个变换器能够恰当地管理一个高端荧光灯应用的全部必备的工作条件:启动、预热频率和时长控制、点火和稳态阶段。这个半桥可以实现过流保护(EOL:灯管寿命终止)、整流效应保护和过温保护,从而创造一个全保护系统。如图2:VK06TL的简化块图所示,我们考虑到了以下几个因素:

图2:VK06TL简化块图
功率级是由一个双极高压达林顿晶体管和一个低压MOS场效应晶体管组成的共射-共基放大器,这个解决方案实现了双极器件的低压降与断态时高击穿电压之间的平衡,以及MOS场效应晶体管的开关速度快的特性。这个功率级由双极晶体管的基极上的固定电流供电,并由栅极端子控制。在导通状态(Vg 》 Vthreshold),集电极电流可以通过MOS晶体管流向集电极,贮存阶段开始。
在这个阶段,发射极电流不再流动,而且集电极电流变成负基极电流。因为发射机开关操作,贮存时长降低到几百纳秒(无贮存效应)。一旦所有的基极电荷都被抽空,功率级就进入断态。由于贮存时间短,功率级能够以高于标准双极晶体管的频率工作(最高500KHz),同时还能维持一个很高的标准功率MOS无法达到的耐压能力(最高1KV),而且导通损耗极低。
控制级和功率级都是由Vcc引脚供电,Vcc引脚通过一个电阻电容(R-C)网络与直流总线相连。在启动阶段,电容通过一个高阻值的电阻器充电,因此,只需几百微安。由于功率双极晶体贮存基极电流是在通过‘Vcc充电网络’连接Vcc引脚的电容上恢复的,因此,在工作阶段,器件是自己给自己供电。
VK06TL这项特殊功能允许使用功耗更小的电阻器,而且上电桥臂电源无需充电泵。
必须从连接二次绕组的SEC引脚触发、接通这个器件,同时,启动振荡电路还需要一个二极管交流开关管的功能。通过SEC引脚,系统可以负载谐振频率振荡,同时,通过CAP1、CAP2和CapPREH引脚管理预热和稳态频率。特别是,CapPREH引脚上的电容器用于设定预热时长。
通过CapEOL引脚,系统可以确保灯管寿命终止(EOL)和过温保护功能。如果检测到这些故障功能中的任意一个,CapEOL电容器就会被充电,引起功率级关断闩锁。CapEOL的电容值用于设定保护时间。
值得再次强调的是,这个单片方法无需外部电阻器和连接器就实现了功率级电流检测。此外,如上文所述,只需一个单片器件就可以集成一个温度保护电路。
两个高压二极管用于续流和二极管交流开关管通道,直流总线上的典型电压是400V,因为在多数应用中,需要连接一个PFC级(功率因数控制器),同时,这个器件的集电极-源极击穿电压保证在最高600V。

图3:VK06TL应用原理图
应用电路板
目前开发出了两个参考板:一个使用SO-16封装(表面安装封装),另一个使用SIP9封装(通孔封装)。两个电路板都基于图3所示的原理图。
为了测试电路板的目的,在输入端子连接一个电解电容(10μF, 450V)十分重要,以便旁通直流电源电压与电路板之间连线上出现的寄生电感。
预热频率必须固定,以确保电流值足以预热阴极,而不会导致灯管点火。
参考电路板的预热频率大约59KHz,峰流大约800mA。由于谐振电容C=8.2nF,在预热阶段,它的电压低于一个58W T8灯管的预热额定电压(350V峰压)。预热时长大约0.84s。
采用表面组装封装电路板上的主波形的稳态阶段:工作频率大约为34KHz,峰流大约为700mA。
参考电路板的热分析
我们对图3中电路板进行了热分析,同时测量了器件的温度。每个器件的散热铜面积大约100mm2。温度是通过在SO-16封装顶部放置K型热电耦测量的。测量环境有种不同的外界温度:室温(大约25oC)和外界温度(50oC)测量结果见汇总表1:

表1:器件外壳温度
结论
本文简要介绍了ST开发的采用固定频率半桥拓扑驱动线性荧光灯管的创新解决方案。采用了系统芯片的方法,即在同一个芯片上集成控制部分、保护电路和功率级。由于采用这种单片电路的方法,系统的可靠性得到了提高,此外,系统集成和超小型封装还实现了更小、更便宜的应用电路板,向系统微型化迈出了一大步。
-电子元器件采购网(www、oneyac、com)是本土元器件目录分销商,采用“小批量、现货、样品”销售模式,致力于满足客户多型号、高质量、快 速交付的采购需求。自建高效智能仓储,拥有自营库存超50,000种,提供一站式正品现货采购、个性化解决方案、选项替代等多元 化服务。
现在的电话机功能比较齐全,大都"具有来电显示、免提、暂停/重拨、定闹、回拨/追拨、lP拨号、铃声选择、计算器等诸多功能。HCD8688P/TSDL型全国通用来电显示电路比较具有代表性。采用该电路的电话机社会拥有量较大。笔者认为,功能如此齐全的电路没有定时免打扰功能是一个缺憾,对喜欢午休的人来说,入睡后如果被电话铃声惊醒、将是非常烦恼的事情。有的人怕电话铃声影响午休,采取拔掉电话线(或者长时间摘机)的方法,但是每天午休前后都要对电话线进行拔、插,特别是午休后如果忘记插上电话线,也会影响电话机的正常使用,甚是麻烦。在佰灵通HCD8688(8)P/TsDLC型电话机上。利用该机的闹钟功能增加部分元件,使电话机在不影响其它功能的情况下具备了定时免打扰功能,免打扰时间可任意设定随时更改,非常方便,设定时间<24小时,精确到分钟。所增加的元件不需外加电源供电,经半年使用稳定可靠,适合广大电子爱好者自制。
工作原理:路如下图所示。电话外线电压经D1~D4无极性变换、R1限流后。为后级电路提供工作电源。电路中V3、V4、R8一R13、D6、D7、C4、C5构成双稳态触发器,平时V3处于导通状态、V4处于截止状态,电流经R12、R14,使V5导通,IC2中的发光二极管有电流流过而发光,其光敏三极管导通;电路中CX为电话机铃流电路中的隔直降压电容器,IC2中光敏三极管的c、e极串接在电容CX的回路中。如果有电话打来.其振铃电压通过IC2中光敏三极管的c、e极构成回路而发出振铃声。电话机处于正常工作状态。电路中的a点接至电话机的定闹信号输出端,当a点有方波闹钟信号输出时,经R2使ICl中的发光二极管和光敏三极管导通,通过R3向C2充电,C2上的电压很快上升,当C2上的电压上升到V1的导通电压时,V1饱和导通:其集电极电压的突然下降。通过C4、D6使触发器状态反转,V3截止,V4导通,V5因失去基极电流而截止,IC2中发二极光管和光敏三极管亦截止,切断了电话机的铃流回路,再有电话打进来时不再发出振铃声而进入免打扰状态;当第二次闹钟信号出现时,双稳态电路再次翻转,免打扰状态即被解除。R6、D5、V2、R7组成发光指示电路。在免打扰状态下V3截止,V2导通,D5发光,指示电话机处于免打扰状态。
电路中C1的容量选用比较大,在此有滤波和续流作用,以保证电路在各种状态下的稳定性;电路中使用了fCl、IC2两个光电耦合器,消除对话机电路的影响,ICl内发光二极管的负极应接显示电路板的地。这样可适应各种电话机电路;K为定闹、免打扰转换开关;N为复位按纽,按下N可立即解除免打扰状态。由图可见,在免打扰状态下,只是切断了电话机的铃流回路,不影响来电显示、拨出电话和其它功能。而且午休时间结束后。电话机会输出30秒钟的声响(比闹钟声小的免提摘机忙音)催你起床。你可根据来电显示,有选择地回复未接电话。

元件选择及制作:
图中电阻R1选用1/4W碳膜电阻,其余全部用1/16W碳膜电阻。
ICl、IC2选用PC817光电耦合器,D5用φ3mm蓝色高亮度发光管,固定在面板的适当位置,V3、V4最好配对使用,B值>150,其余元件的参数如图中所标注。将元件按下图对应焊接在电路板上,固定在电话机内空闲处,因话机内空间高度有限,安装C1时应卧置,K选用微型拨动开关,固定在电话机后部(如不使用定闹功能。可省略K。
将R2直接与a点连接),复位按扭N可选用电话机上的一个不常用按键。将该按键下面两端的引线切断作为复位按扭使用;电路中a点连接电话机中闹钟信号的输出端“MUTE”接点(各种话机的显示板同主板的连接排线均有“MUTE”标注)。CX是电话机中体积最大的无极性电容器,一般都采用1uF/250V,比较好找。测量CX两端的直流电压,将其低电位一端的线路切断(图中打&TImes;处)作为d、e端。连接好电路后不用调试即可正常工作。
使用方法:
免打扰时间的设定也就是电话机原定闹时间的设定方法。用作免打扰时间设置时,需要设置两个时间,第一个闹响时间“ALl”设置为免打扰的开始时间,第二个闹响时间“AL2”设置为免打扰的结束时间。“AL3”设为OFF,以后每天即会按设定时间进入免打扰状态。

-电子元器件采购网(www、oneyac、com)是本土元器件目录分销商,采用“小批量、现货、样品”销售模式,致力于满足客户多型号、高质量、快 速交付的采购需求。自建高效智能仓储,拥有自营库存超50,000种,提供一站式正品现货采购、个性化解决方案、选项替代等多元 化服务。
| 型号 | 厂商 | 价格 |
|---|---|---|
| EPCOS | 爱普科斯 | / |
| STM32F103RCT6 | ST | ¥461.23 |
| STM32F103C8T6 | ST | ¥84 |
| STM32F103VET6 | ST | ¥426.57 |
| STM32F103RET6 | ST | ¥780.82 |
| STM8S003F3P6 | ST | ¥10.62 |
| STM32F103VCT6 | ST | ¥275.84 |
| STM32F103CBT6 | ST | ¥130.66 |
| STM32F030C8T6 | ST | ¥18.11 |
| N76E003AT20 | NUVOTON | ¥9.67 |