让找料更便捷
电子元器件
采购信息平台
生意随身带
随时随地找货
一站式电子元器件
采购平台
半导体行业观察第一站
标签:
摘要: 简介: MC9S12G系列是经过优化的汽车级16位微控制器产品线,具有低成本、高性能、引脚数量少的显著特点。MC9S12G系列适合需要CAN或LIN/SAE J2602通信的一般汽车应用。 基本特性: MC9S12G系列具有...
简介:
MC9S12G系列是经过优化的汽车级16位微控制器产品线,具有低成本、高性能、引脚数量少的显著特点。MC9S12G系列适合需要CAN或LIN/SAE J2602通信的一般汽车应用。
基本特性:
MC9S12G系列具有16位MCU的所有优点和功效,同时保留了飞思卡尔现有8位和16位MCU系列用户所享有的低成本、低功耗、电磁兼容性(EMC)以及代码效率等优势。
MC9S12G128/96和MC9S12GN32/16是MC9S12G系列在市场上最先推出的四款主要主品。
特点包括:
S12 CPU内核,25MHz总线
高达240 KB带纠错码(ECC)的片上闪存,
高达4 KB 带纠错码(ECC)的 EEPROM,
高达11 KB片上SRAM
一个多层扩展控制器局域网(MSCAN)模块(支持CAN协议 2.0A/B)
三个串行通信接口(SCI)模块用以支持LIN通信,以及三个串行外设接口(SPI)模块
精密固定电压参考用于ADC转换
1 MHz内部振荡器
片上稳压器调节输入电源和所有内部电压
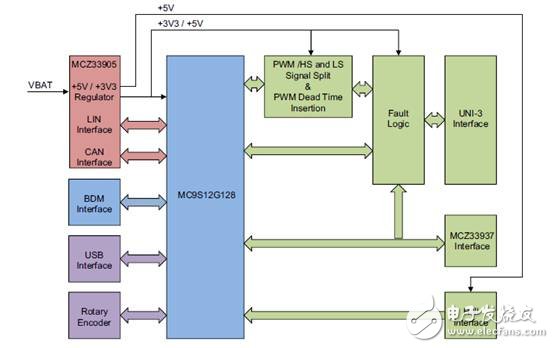
方案特点:
The MC9S12G128 Controller Board is designed to a drive 3-phase BLDC motor, enabling implementaTIon of motor control techniques:
? Sensorless:
— Back-EMF signal sensing using an MCU ADC module
— Back-EMF zero-cross signal monitoring
? Sensor based:
— Hall sensor signal monitoring
On-board UNI-3 interface enables control of the BLDC motor power stage.
The LIN and CAN communicaTIon interfaces connect the board to the other automoTIve network nodes.
The USB interface is targeted at FreeMASTER PC-based applicaTIon control.
The MC9S12G128 Controller Board features follows:
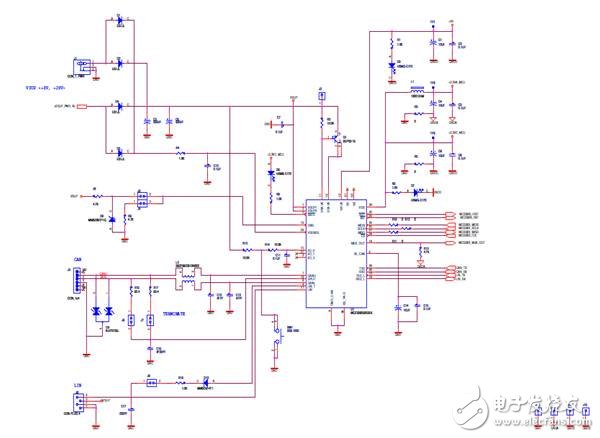
? MC9S12G128 microcontroller, 100 LQFP package
? BDM interface for MCU code download and debugging
? MC33905 System-basis chip (power supply, connectivity)
? Motor control interface:
— UNI-3
— MC33937A predriver
— Hall sensors
? Connectivity interface:
— LIN (MC33905)
— CAN (MC33905)
— USB interface
? LEDs:
— Power-on indicators
— Phase A, B, C PWM control signals
— Phase A, B, C zero-cross
— Hall sensor outputs
— Fault monitoring
— SBC safe mode
— User application
? Rotary encoder switch for an application control
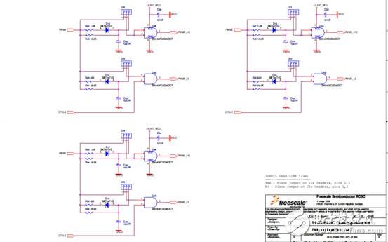
? On-board PWM dead time generation
? MCU pins accessible via pin headers





| 型号 | 厂商 | 价格 |
|---|---|---|
| EPCOS | 爱普科斯 | / |
| STM32F103RCT6 | ST | ¥461.23 |
| STM32F103C8T6 | ST | ¥84 |
| STM32F103VET6 | ST | ¥426.57 |
| STM32F103RET6 | ST | ¥780.82 |
| STM8S003F3P6 | ST | ¥10.62 |
| STM32F103VCT6 | ST | ¥275.84 |
| STM32F103CBT6 | ST | ¥130.66 |
| STM32F030C8T6 | ST | ¥18.11 |
| N76E003AT20 | NUVOTON | ¥9.67 |